關于下達2023年(nián)現代職業教育質量提升計(jì)劃資金預算的通知
各省、自(zì)治區、直轄市、計(jì)劃單列市财政廳(局)、教育廳(局、教委),新疆生(shēng)産建設兵(bīng)團财政局、教育局:
爲貫徹落實《中共中央辦公廳 國(guó)務院辦公廳印發
<關于深化現代職業教育體(tǐ)系建設改革的意見(jiàn)>的通知》等有關精神,經研究,現核定下達你(nǐ)省(自(zì)治區、直轄市、計(jì)劃單列市,新疆生(shēng)産建設兵(bīng)團)2023年(nián)現代職業教育質量提升計(jì)劃資金預算(以下簡稱提升計(jì)劃資金,項目代碼:Z135050009055),詳見(jiàn)附件(jiàn)1。收入列2023年(nián)政府收支分(fēn)類科(kē)目“1100245 教育共同财政事(shì)權轉移支付收入”,支出列“205教育支出”。現将有關事(shì)項通知如(rú)下:
一、各地财政部門(mén)要高度重視财政職業教育投入工(gōng)作(zuò),優化教育支出結構,落實新增教育經費向職業教育傾斜的要求,健全多渠道籌措職業教育經費的體(tǐ)制,籌集更多資金用于職業教育發展。要充分(fēn)發揮省級統籌作(zuò)用,注重提高投入效益,突出支持重點,資金分(fēn)配向邊遠(yuǎn)、民(mín)族、脫貧地區以及主要經濟帶等區域經濟重點發展地區傾斜,向國(guó)家或地方急需特需專業傾斜,支持辦好面向農村的職業教育,推進職普融通、産教融合、科(kē)教融彙,優化職業教育類型定位,切實提高職業教育的質量、适應性和吸引力。
二、根據《現代職業教育質量提升計(jì)劃資金管理(lǐ)辦法》(财教〔2021〕270号)等有關要求,提升計(jì)劃資金重點支持各地落實職業學校(xiào)生(shēng)均撥款制度,探索建立基于專業大(dà)類的差異化生(shēng)均撥款制度,逐步提高生(shēng)均撥款水平,改善職業學校(xiào)辦學條件(jiàn)。推進職業學校(xiào)提質培優、産教融合、校(xiào)企合作(zuò),推行“學曆證書(shū)+若幹職業技能等級證書(shū)”制度。加強“雙師(shī)型”專任教師(shī)等師(shī)資培養培訓,優化教師(shī)隊伍人(rén)員(yuán)結構,提高職業學校(xiào)教育教學水平等。
三、對中國(guó)特色高水平高職學校(xiào)和專業建設計(jì)劃(以下簡稱“雙高計(jì)劃”)建設單位,中央财政繼續分(fēn)類分(fēn)檔予以獎補支持。具體(tǐ)标準是:高水平學校(xiào)(A檔)每所5000萬元、高水平學校(xiào)(B檔)每所2500萬元、高水平學校(xiào)(C檔)每所1000萬元;高水平專業群(A檔)每所1000萬元、高水平專業群(B檔)每所700萬元、高水平專業群(C檔)每所400萬元。各地要切實加大(dà)對“雙高計(jì)劃”建設單位的支持力度,督促學校(xiào)按照(zhào)任務書(shū)要求,全面推進和完成建設任務。
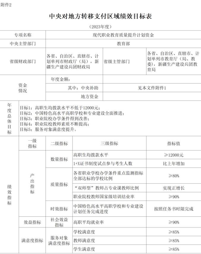
四、各地省級财政、教育部門(mén)要加強提升計(jì)劃資金使用管理(lǐ),加快(kuài)預算下達和資金使用進度,強化預算執行情況分(fēn)析,防止資金被擠占挪用、沉澱閑置。在安排具體(tǐ)項目時,應當做好與發展改革部門(mén)安排基本建設項目等資金的統籌,防止資金、項目安排交叉重複。省級财政、教育部門(mén)要進一步健全全過程預算績效管理(lǐ)機(jī)制,根據區域績效目标(詳見(jiàn)附件(jiàn)2)做好績效監控、績效評價等績效管理(lǐ)工(gōng)作(zuò)。資金使用單位要随同預算資金申報同步填報績效目标,同級财政和教育主管部門(mén)要加強績效目标審核,将績效目标随同預算同步批複下達。各級财政、教育部門(mén)要加強績效評價結果應用,将績效評價結果作(zuò)爲申請(qǐng)及分(fēn)配預算、調整完善政策和改進管理(lǐ)的重要依據,切實提高财政資金使用效益。
附件(jiàn):1.2023年(nián)現代職業教育質量提升計(jì)劃資金預算表
2.中央對地方轉移支付區域績效目标表
财政部 教育部
2023年(nián)4月12日(rì)


本文來(lái)源于财政部。
宏恩教育成立于
我們注冊資本
宏恩教育合作(zuò)院校(xiào)
宏恩教育合作(zuò)企業
0371-67128186